Mesure du gaz radon en Auvergne
Nucléagis vous accompagne dans votre démarche de dépistage en réalisant la mesure du gaz radon en conformité avec les normes en vigueur.
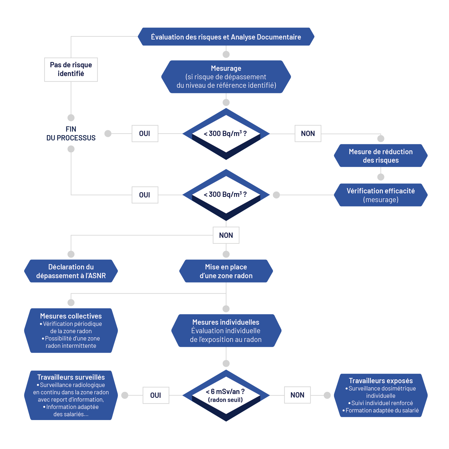
Différentes approches selon les lieux à dépister
|
|
| Chaque mission de dépistage de Nucléagis se conduit en 5 étapes. 01. L’étude préalable 02. L’analyse des détecteurs DSTN 03. L’intervention sur le terrain 04. La remise du rapport d’intervention 05. Le renseignement des résultats |
Le LivrableVotre spécialiste livre son rapport d’intervention aux propriétaires des établissements dépistés. |
|
|







